Unlocking Success: Craft the Perfect Release Schedule and Promo Plan
Unlocking Success: Craft the Perfect Release Schedule and Promo Plan
Congratulations! You've poured your heart and soul into your latest musical creation, and now it's time to share it with the world. But how do you ensure your release doesn't get lost among thousands of other songs released each day? Below, we have some general tips to make yourself stand out, as well as a guide to create the perfect release schedule and promotion plan. Let’s get into it!
Cultivate Your Online Presence
In the age of social media, maintaining an active and engaging online presence is non-negotiable. Don't fall into the trap of passively waiting for your music to gain traction. Instead, leverage your social media channels to connect with your audience, remind them of your upcoming release, and build anticipation. Remember, communication is key – keep your followers informed and excited every step of the way. Need assistance in crafting a comprehensive social media and communication strategy? Our team is here to help you shine.
Timing is Everything
When it comes to releasing your music, proper timing is essential. You should aim to send your tracks off to your distributor at least one month prior to your desired release date. This allows ample time for distribution platforms to process your music and ensures a smooth rollout. Additionally, if you're eyeing editorial playlist placements on platforms like Spotify, consider releasing each song individually as a single. This not only provides you with multiple touchpoints for promotion, but also increases your chances of catching the attention of curators. Later, you can bundle your singles into an EP or album compilation, featuring additional new tracks to keep your audience engaged.

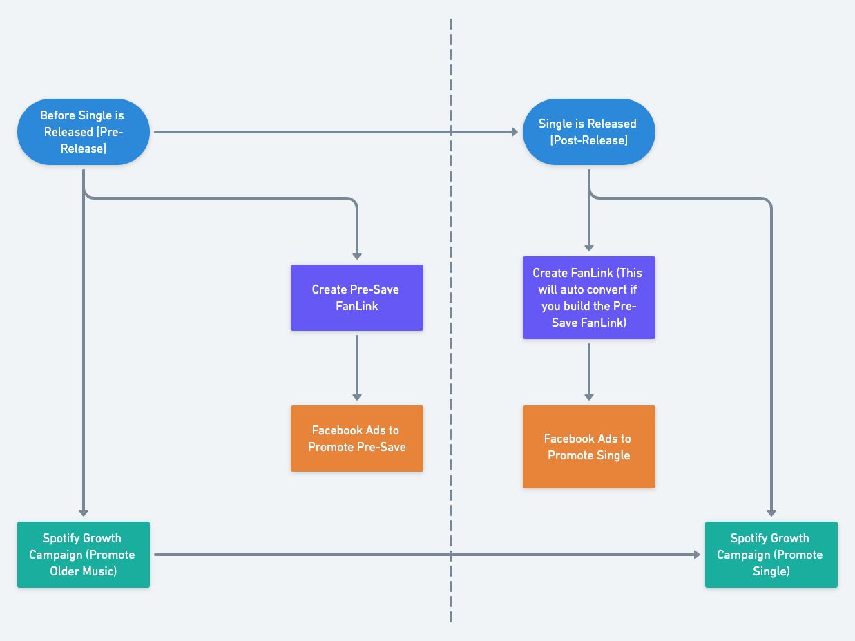
Image: ToneDen
Collaborate for Success
If you're partnering with a promotional company like ours, collaboration is key to maximizing the impact of your release. Share your scope of work with us at least one month in advance, allowing ample time for us to devise a tailored promotion strategy and execute outreach efforts. By aligning our efforts and synchronizing our timelines, we can ensure that your release receives the attention it deserves and achieves its full potential.
Creating the perfect release schedule and promotion plan requires a combination of proactive effort, strategic planning, and effective collaboration. By embracing these principles and leveraging the support of experienced professionals, you can elevate your music to new heights and captivate audiences worldwide. Are you unsure if you can handle all of this by yourself? We can help you out with getting your songs on playlists or planning a PR campaign. We can make your next release a success story!
Let’s take a look at what the timeline for a release could look like.
Check out our other services!

Songplace
Songplace offers groundbreaking tools for streamlining playlist management, saving you precious hours!

FindSocial
Expand your network with ease on a variety of platforms such as TikTok, Instagram, X and YouTube using our AI-powered contact-finding platform.


